AI Automation That Delivers Measurable Results

Next-gen AI automation: conversational, agentic and voice bots that take real action across your stack-from lead qualification to customer service.
ENTRY OFFER
OpenClaw Logo

Build AI Agents
That Actually Work

From simple automations to intelligent decision-making systems. OpenClaw is the modular AI agent framework built for real business operations—no demos, no limitations.

$1000 $499 Setup
🎁 Get $50 worth of AI credits included with your plan

What's Included:

Core agent setup & configuration
1–2 basic skills (lead capture, FAQ)
Integration with one channel (WhatsApp/Web/Slack)
Basic testing, UAT & production deployment

⚠ What You Get: This $499 setup fee includes core agent configuration, 1–2 basic skills, one channel integration, and a paid Project Scope Session to design your full implementation. Advanced or complex skill development will be scoped and priced separately.

Schedule Demo First
Built Different

Why OpenClaw

Purpose-built for operations teams. Designed for scale. Priced for profitability.

Modular AI Skills

Build reusable capabilities: lead qualification, customer support, scheduling, data processing. Stack them together or deploy individually.

Lead Gen Support Ops

Real Business Workflows

Native integrations with CRM, WhatsApp, Slack, APIs, and internal tools. No-code connection to your existing stack.

CRM Chat APIs

Memory + Context Aware

Agents remember user history, preferences, and past interactions. Intelligent responses that feel natural and personalized.

Smart Adaptive Consistent

Scalable Architecture

Start with a $1,000 baseline. Scale from simple bots to full agent ecosystems handling thousands of interactions daily.

Growth Enterprise Flexible

Why Businesses Choose OpenClaw

40–70%

Reduce Manual Workload

Automate repetitive tasks instantly

24/7

Instant Response

No waiting. Across all channels.

2–4 Weeks

Go Live

From concept to production

100%

Built for Operations

No proof-of-concepts. Real work.

Department-by-Department Value

Here is how different departments can leverage OpenClaw to drive operational value.

Automated PR Triage

An agent monitors pull requests in GitHub or GitLab, summarizes code changes for senior engineers, and flags missing tests or style inconsistencies before human review.

Incident Response & SRE

OpenClaw monitors system metrics and dashboards. When a failure occurs, it autonomously fetches server logs, identifies the likely root cause, and alerts the team with a full summary.

Infrastructure Management

Technical staff can run shell commands, check disk usage, or restart services on remote servers directly from Slack or Telegram — no terminal needed.

Our AI Service Portfolio

Comprehensive automation solutions designed for enterprise-scale deployment

Conversational AI

Advanced chatbots and virtual assistants that understand context, handle complex queries, and provide human-like interactions across multiple channels.

Natural Language Processing
Multi-channel Deployment
Contextual Understanding

Agentic Automation

Intelligent agents that make decisions, execute complex workflows, and adapt to changing conditions without human intervention.

Autonomous Decision Making
Workflow Orchestration
Adaptive Learning

Voice AI Solutions

Advanced voice recognition and synthesis for natural phone interactions, IVR automation, and voice-enabled business processes.

Real-time Speech Recognition
Natural Voice Synthesis
Phone System Integration

Process Automation

End-to-end automation of business processes with intelligent document processing, data extraction, and system integration.

Document Processing
Data Extraction
System Integration

Enterprise Integration

Seamless integration with your existing systems including CRM, ERP, and custom applications through APIs and webhooks.

API Integration
Webhook Support
Custom Connectors

Analytics & Insights

Comprehensive analytics and reporting to track performance, identify optimization opportunities, and demonstrate ROI.

Performance Dashboards
ROI Tracking
Predictive Analytics

Our Implementation Process

Proven methodology that ensures successful deployment and maximum ROI

Discovery & Analysis

Deep dive into your current processes, pain points, and automation opportunities

Duration: 1-2 weeks
Deliverables: Process audit, ROI analysis, technical requirements
Outcome: Clear automation roadmap with projected benefits
1
2

Solution Design

Custom AI architecture design with detailed technical specifications

Duration: 2-3 weeks
Deliverables: Technical architecture, integration plan, UI/UX designs
Outcome: Complete solution blueprint ready for development

Agile Development

Iterative development with regular checkpoints and feedback loops

Duration: 4-8 weeks
Deliverables: Working prototypes, tested components, documentation
Outcome: Fully functional AI solution ready for testing
3
4

UAT & Testing

Comprehensive testing including user acceptance testing and performance validation

Duration: 1-2 weeks
Deliverables: Test reports, performance benchmarks, user training
Outcome: Production-ready solution with validated performance

Deployment & Support

Smooth production deployment with ongoing monitoring and optimization

Duration: 1 week + ongoing support
Deliverables: Live system, monitoring dashboard, support documentation
Outcome: Fully operational AI solution with continuous optimization
5

Configure Your AI Solution

See how our AI automation can transform your specific industry and use cases

Select Industry

Select an industry to see relevant use cases

AI Features

Features will appear based on your industry selection

Projected Impact

📊

Select an industry to see ROI projections

Get Custom Analysis

Calculate Your AI ROI

See how much your organization can save with intelligent automation

100 5,000 100,000
2 min 8 min 30 min
$15 25 $100
20% 60% 80%
Current Annual Cost
$0
Projected Annual Cost
$0
Annual Savings
$0
ROI
0%

Implementations on

Ready to Transform Your Business?

Schedule a discovery call and get a customized AI automation solution tailored to your needs


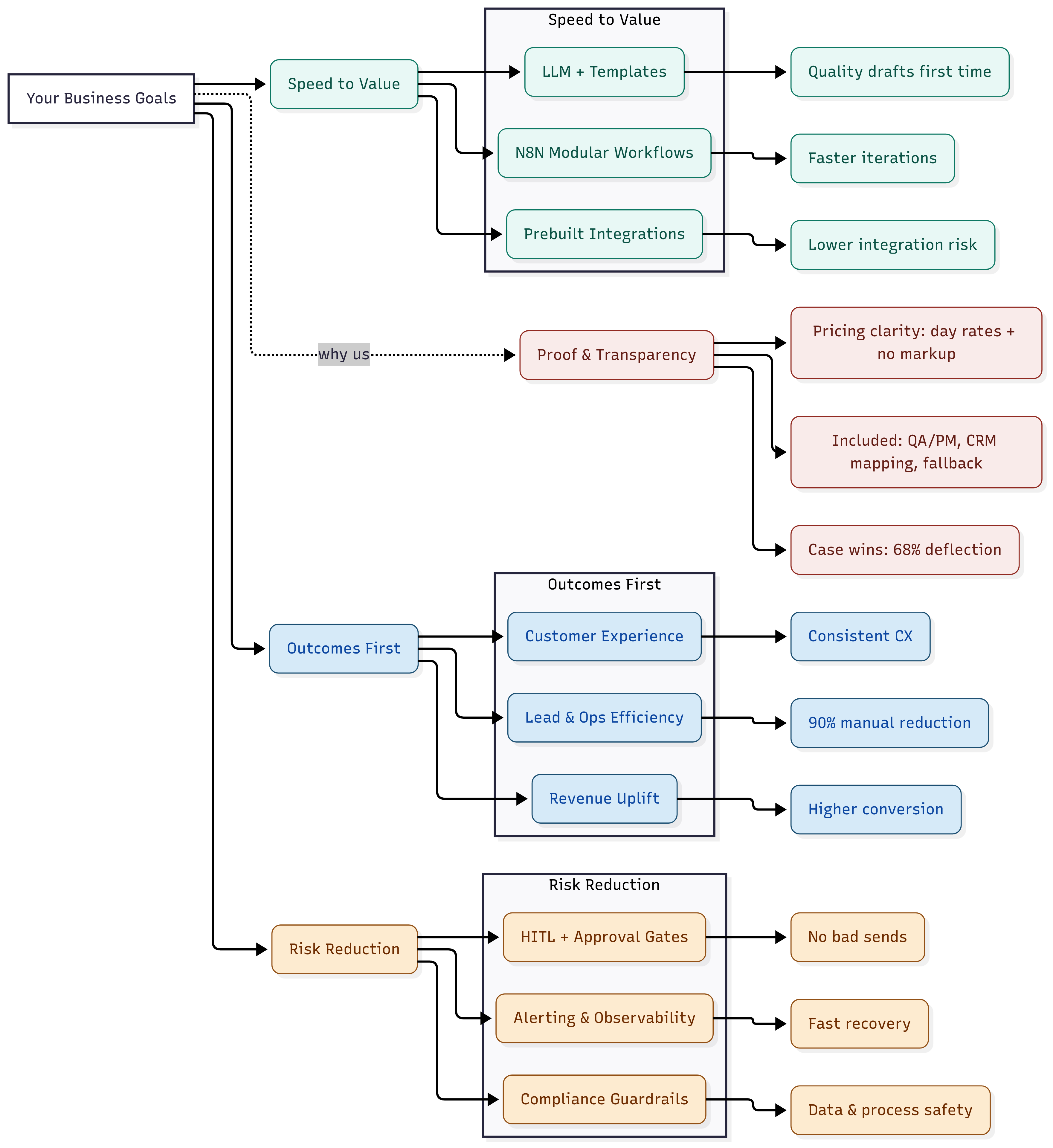
Why Choose Versalence?

We architect thinking systems that deliver measurable outcomes fast, with de-risked execution and transparent pricing

What This Means for You

Production-Grade Builds

Not just MVPs—we deliver enterprise-ready solutions that scale and perform under real-world conditions.

Deep AI Expertise

Specialized knowledge across AI Automation, Conversational AI, and Agentic AI with proven track records.

Proven Results

68% call deflection in 3 weeks, 90%+ manual effort reduction—real metrics from real implementations.

Complete Solution Package

Hidden value included: QA/PM buffer, CRM field mapping, alerting & fallback flows—all part of our comprehensive approach.

Our Process in Action

Click to explore our AI automation framework

AI Automation Framework

Real-World Use-Cases

AI-Powered Lead Generation

Discover, qualify, and engage high-intent prospects automatically. Versalence agents research, enrich, score, and orchestrate outreach across channels-integrated with your CRM and calendar.- 0 human touch .

Appollo + N8N + Google Sheets

AI Customer Service

Triage, route, and resolve issues across chat, email, WhatsApp, and voice. Native vCX integrations with Zoho Desk and Zendesk-create/read tickets and sync notes.

vCX + Zoho Desk + Zendesk

AI Sales Automation

Qualify, Nurture, Schedule, Recommend and Close across channels, while providing real-time insights to boost conversion rates.

Botpress/N8N + Phone + Webchat + WhatsApp + Cal.com

Canadian Law Bot - Document Collection for Claims

Bot guides accident victims through required forms, follows up on missing documents, and updates law firm's Google Sheet in real time.

Botpress + WhatsApp + Make.com + Google Sheets

BlueSmart HVAC - Voice Assistant for Fault Reporting

Voice bot verifies caller identity, diagnoses HVAC issue using BMS data, and assigns technician or logs emergency ticket- all via phone .

Voice AI + Retell + CRM Sync

Ready to Automate Actions?

We build complex AI Solutions tailored to your needs.

Schedule a Demo

Agentic ChatBot Rate Card

Discover pricing for our Agentic AI chatbots

Know Pricing

Get your personalized solution?

Discover how AI can transform your strategy based on your unique needs

Know More